задержка, таймер, импульс. Как реализовать ?

Тема в разделе "Arduino & Shields", создана пользователем aavs, 26 янв 2017.

  1. mcureenab

    mcureenab Гуру

    А что он тогда увидит через стекло?
    Этот датчик слишком инерционный. Будет ловить жар от форсунок и корпуса.
    Датчик ионизации определяет пламя непосредственно по наличию плазмы
     
  2. aavs

    aavs Нерд

    Тоже верно. Сейчас посмотрю что по комплектующим есть у меня для сбора датчика
     
  3. qwone

    qwone Гик

    На что настроите, то и будет ловить. Как же народ меряет температуру солнечной короны, при этом сквозь атмосферу Земли.
    Походу в школе уже на фундаментальные знания забили. Народ читать писать и социальных сидеть может, то больше им не надо. А физика абсолютно черного тела уже ни кому не нужна.
     
    Последнее редактирование: 28 янв 2017
  4. aavs

    aavs Нерд

    Не стоит принимать так близко, mcureenab тоже дело говорит. но если сейчас не найду схемы с теми компонентами что мне на данный момент доступны то придется всетаки использовать на первое время ИК п уже потом заменить на ионизационный
     
  5. qwone

    qwone Гик

    Вот только ИК не в металлической оберке Там не датчик ИК, а приемник сигналов с ИК пульта,Это совсем другое
     
  6. aavs

    aavs Нерд

    Прошу прощения за безграмотность. Вас не затруднит скинуть ссылочку или объяснить ключевые отличия и по какой причине они не подойдут.
    И не затруднит ли показать простую схему с минимальным количеством компонентов ионизационного датчика пламени подходящего пот эти требования ?
     
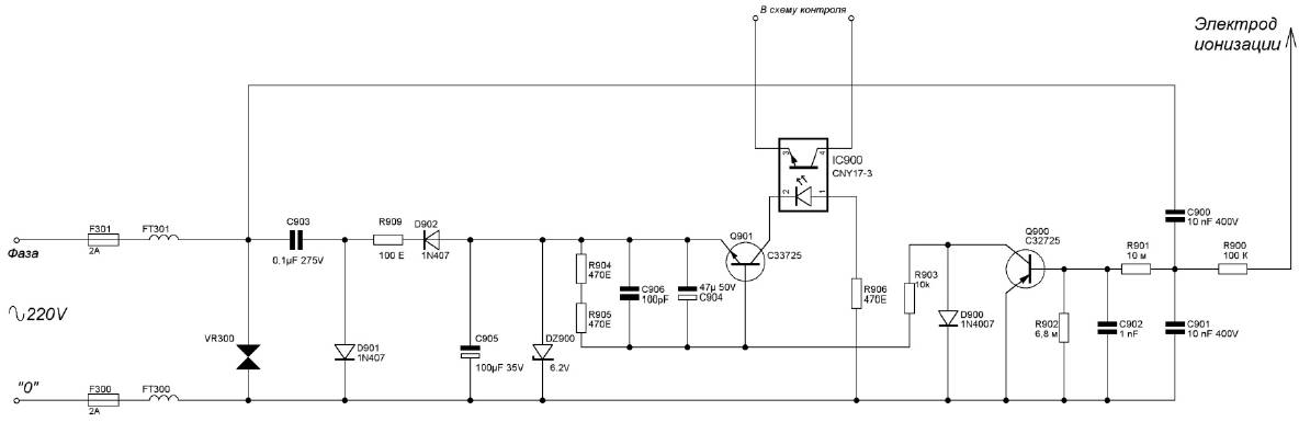
  7. mcureenab

    mcureenab Гуру

    Диод и конденсатор вроде высоковольтный нужен (мне не понятно зачем), стабилитрон можно на 5 вольт и меньше.
    От полевого транзистора и правее можно не делать. Но надо проверить цифровым вольтметром какое напряжение на выходе получается. Возможно эквивалентную транзистору нагрузку придется добавить.
     
  8. mcureenab

    mcureenab Гуру

    ИК приемник с тремя выводами это цифровая микросхема которая избирательно принимает модулированный сигнал от пульта. На пламя и свет ламп она не должна реагировать.
    Для ИК датчика нужен фотодиод или фототранзистор с пиком чувствительности в ИК диапазоне и с ИК фильтром, чтобы не реагировал на дневной свет.
     
  9. aavs

    aavs Нерд

    Не понял вас, какую схему вы описываете.
    Спасибо, теперь понял. В Каком устройстве оно может стоять ?
     
  10. mcureenab

    mcureenab Гуру

  11. qwone

    qwone Гик

    Блин . Тогда нафиг дополнительный электрод. Чем поджигаете, тем и меряйте . Искра поджега, пауза для рассеяние ионизации и измерение для определения плазмы горения. А электрод переключать реле.
     
  12. aavs

    aavs Нерд

    По подробнее, не совсем уловил предлагаемые действия с электродами
     
  13. mcureenab

    mcureenab Гуру

    Электрод и так уже есть, как я понимаю. Топка ведь работала с датчиком пламени, но контроллер накрылся. К стати фотки препарированного контроллера можно посмотреть?
     
  14. qwone

    qwone Гик

    Чем вы поджигаете пламя - электродами в пламени. чем вы меряете плазму в пламени- электродами в пламени. Так что они конструктивно одни и те же. Так что или у вас две пары, или одна пара , но переключающая. Иначе можно квакнуть контролер электроподжегом.
    http://kravitnik.narod.ru/lighter/lighter6.html
     
    Последнее редактирование: 29 янв 2017
  15. mcureenab

    mcureenab Гуру

    http://kravitnik.narod.ru/lighter/lighter6.html

    Транзистор КП303Г всё-же нужен. Когда пламени нет на затворе 0 Вольт и через транзистор течет ток.
    Когда пламя есть, на электроде накапливается отрицательный потенциал, который ограничен цепочкой из диода и стабилитрона. Транзистор закрывается.
    Отрицательное напряжение ардуино не измеряет.
    Положительное напряжение можно снять со стока транзистора.
     
  16. mcureenab

    mcureenab Гуру

  17. mcureenab

    mcureenab Гуру

  18. aavs

    aavs Нерд

    Хорошо. будут фото как вернусь домой.
    У меня 3 электрода. 2 из них дают искру и 1 на плямя
     
  19. mcureenab

    mcureenab Гуру

    И я не вижу смысла накручивать высоковольтное реле ради экономии на куске проволоки с керамическим изолятором. Ведь искра может и реле пробить. Ей где напряженность поля больше там она и жахнет.
    На плите посмотрел, за искру и пламя разные электроды отвечают. Так проще и надежнее.